首页 >> 社会
4月21日,记者获悉,西安市发展和改革委员会、西安市民政局联合制定的《关于我市公办养老机构(特困人员供养服务机构)收费有关事项的通知》(以下简称《通知》)明确,公办养老机构在满足特困群体集中供养需求后,如有空余床位可面向社会开放,其基本服务收费(床位费、护理费)实行政府定价。
据了解,《通知》中机构的适用范围是全西安范围内由政府投资运营,经市民政局认定公布,以服务财政兜底保障对象为主的福利院、敬老院等特困人员供养服务机构(以下简称养老机构)。公建民营养老机构与政府签订协议的兜底保障床位。
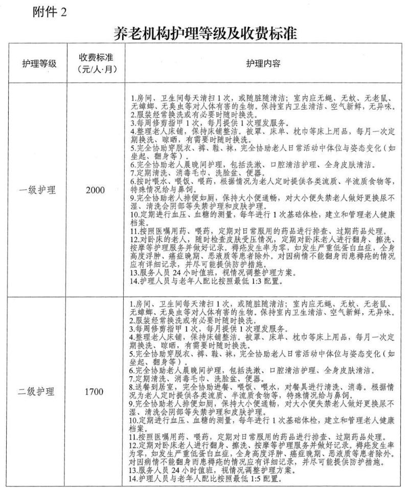
养老机构服务收费项目包括基本服务收费、伙食费以及特需服务收费。基本服务收费指养老机构为入住老年人提供的基本生活服务收费,包括床位费和护理费,实行政府指导价管理。伙食费按照非营利原则,由养老服务机构单独收取,据实结算,定期公布。特需服务收费按照自愿委托和非营利原则,由双方在委托服务合同中明确约定服务项目、服务内容、收费标准。
《通知》明确,养老机构基本服务收费区分不同服务对象、床位和护理等级,实行最高限价管理(具体标准附后)。经民政部门认定的特困人员入住养老机构,根据有关规定实行免费政策。经卫生健康、退役军人事务、民政等有关部门认定的计划生育特珠家庭老年人,老年优抚对象,低保边缘家庭、刚性支出困难家庭中的失能、失智、重度残疾、高龄等特殊群体老年人(以下简称特殊群体老年人)不超过本收费标准。经民政部门认定的低保对象中的老年人、重度残疾人和重病患者不超过本收费标准的50%,具体标准由养老机构属地民政部门确定。
在优先保障上述两类群体入住的前提下,养老机构仍有空余床位的,可接收其他社会老人。属地民政部门结合机构区位、设施条件、市场需求等实际情况,在不高于本收费标准上限20%的幅度以内,确定各机构具体收费标准。
公建民营养老机构与政府签订协议的兜底保障床位针对特困人员、低保对象中的老年人、重度残疾人和重病患者以及特殊群体老年人的定价参照本标准执行。
《通知》明确入住养老机构应根据老人能力评估结果,确定相应护理服务等级,签订书面服务合同,明确服务内容、收费项目、收费标准、退费规则等条款;基本服务收费、伙食费原则上按月收取,特需服务收费可按次或按周期计收。按月计收的费用,在征得入住老年人同意的基础上,一次性预收费用期限最长不超过12个月;入住老年人因故退养,按实际入住天数结算费用,预收费剩余部分应在办理退养手续后15个工作日内退还。综合考虑经济社会和养老行业发展、机构运营成本、家庭承受能力等因素,结合公办养老机构成本变动情况,建立基本养老服务收费动态调整机制,原则上每5年调整一次。
据悉,截至2024年底,西安市常住人口1316万人,扣除在校大学生人口因素,60岁以上老年人数占比达20%,已进入中度老龄化社会。为有效盘活西安市公办养老机构现有资源,进一步扩大服务供给,推动机构实现可持续运营,亟须建立健全社会服务收费管理机制,更好满足多层次养老需求,助力西安市养老服务体系提质增效。
西安报业全媒体记者 刘晓云



责任编辑:陈戍
免责声明 以上文章仅代表作者个人观点,本网只是转载,如涉及作品内容、版权、稿酬问题,请及时联系我们。电话:029-63903870